尊龙凯时

建投动态

新闻中心

新闻中心
国企资讯
公司要闻

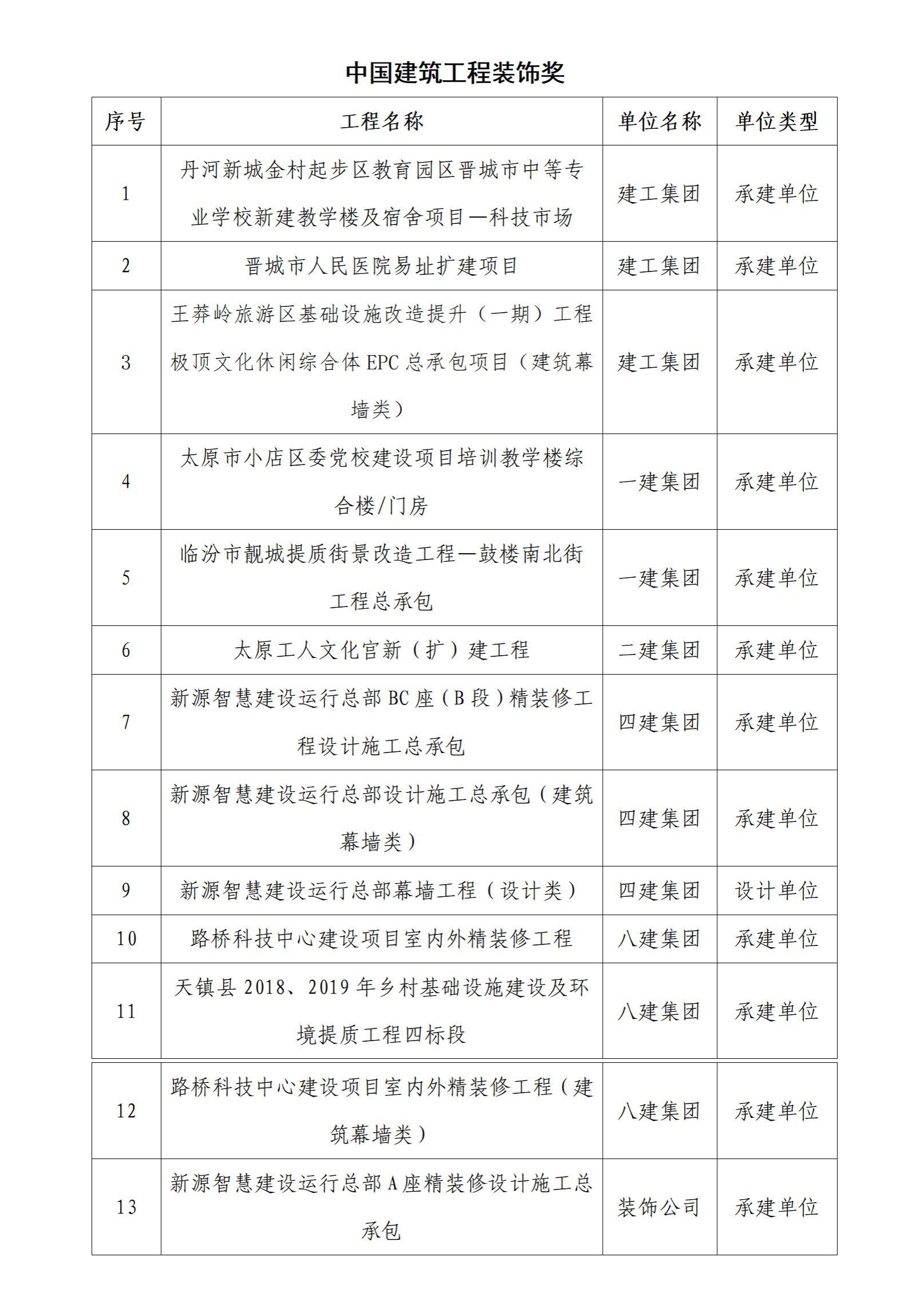
克日,,,,,2023—2024年度中国修建工程装饰奖第一批入选工程名单、2023-2024年度第一批中国装置工程优质奖(中国装置之星)入选名单宣布,,,,,山西建投集团13项工程获中国修建工程装饰奖11项工程获中国装置工程优质奖。。。。

中国修建工程装饰奖项目(下图用滑动)

尊龙凯时人生就是搏·(中国区)官方网站

丹河新城金村起步区教育园区晋都会中等专业学校新建教学楼及宿舍项目—科技市场

尊龙凯时人生就是搏·(中国区)官方网站

晋都会人民医院易址扩建项目

尊龙凯时人生就是搏·(中国区)官方网站

王莽岭旅游区基础设施刷新提升(一期)工程极顶文化休闲综合体EPC总承包项目

尊龙凯时人生就是搏·(中国区)官方网站

太原市小店区委党校尊龙凯时项目培训教学楼综合楼/门房

尊龙凯时人生就是搏·(中国区)官方网站

临汾市靓城提质街景刷新工程—鼓楼南北街工程总承包

尊龙凯时人生就是搏·(中国区)官方网站

太原工人文化宫新(扩)建工程

尊龙凯时人生就是搏·(中国区)官方网站

新源智慧尊龙凯时运行总部BC座(B段)精装修工程设计施工总承包

尊龙凯时人生就是搏·(中国区)官方网站

新源智慧尊龙凯时运行总部设计施工总承包(修建幕墙类)

尊龙凯时人生就是搏·(中国区)官方网站

新源智慧尊龙凯时运行总部幕墙工程(设计类)

尊龙凯时人生就是搏·(中国区)官方网站

路桥科技中心尊龙凯时项目室内外精装修工程

尊龙凯时人生就是搏·(中国区)官方网站

天镇县2018、2019年墟落基础设施尊龙凯时及情形提质工程四标段

尊龙凯时人生就是搏·(中国区)官方网站

路桥科技中心尊龙凯时项目室内外精装修工程(修建幕墙类)

尊龙凯时人生就是搏·(中国区)官方网站

新源智慧尊龙凯时运行总部A座精装修设计施工总承包

中国装置工程优质奖(下图用滑动)

尊龙凯时人生就是搏·(中国区)官方网站

忻州师范学院新校区搬家项目(一期)—图书馆(机电装置工程)

尊龙凯时人生就是搏·(中国区)官方网站

晋都会人民医院易址扩建项目(机电装置工程)

尊龙凯时人生就是搏·(中国区)官方网站

太原市小店区委党校尊龙凯时项目培训教学楼综合楼/门房机电装置工程

尊龙凯时人生就是搏·(中国区)官方网站

太原工人文化宫新(扩)建工程装置工程

尊龙凯时人生就是搏·(中国区)官方网站

山西崧宇科技有限公司一期改扩建项目EPC总承包(新建厂房)装置项目

尊龙凯时人生就是搏·(中国区)官方网站

新源智慧尊龙凯时运行总部装置工程

尊龙凯时人生就是搏·(中国区)官方网站

新建中共兴县县委党校项目装置工程

尊龙凯时人生就是搏·(中国区)官方网站

吕梁国投财经中心(一期)尊龙凯时项目(南区)办公楼机电装置工程

尊龙凯时人生就是搏·(中国区)官方网站

山西修建工业现代化(晋中)园区一期项目装置工程

尊龙凯时人生就是搏·(中国区)官方网站

上海市轨道交通14号线工程装饰装置7标静安寺站及相邻区间风水电装置和装饰工程装置工程

尊龙凯时人生就是搏·(中国区)官方网站

青岛市地铁1号线机电装置工程(不含供电、FAS系统)

“中国修建工程装饰奖”“中国装置工程优质奖(中国装置之星)”划分由中国修建装饰协会、中国装置协会组织开展,,,,,是天下修建装饰行业、装置行业的最高工程质量奖,,,,,代表海内相关行业的先进手艺和质量水平。。。。

【网站地图】【sitemap】