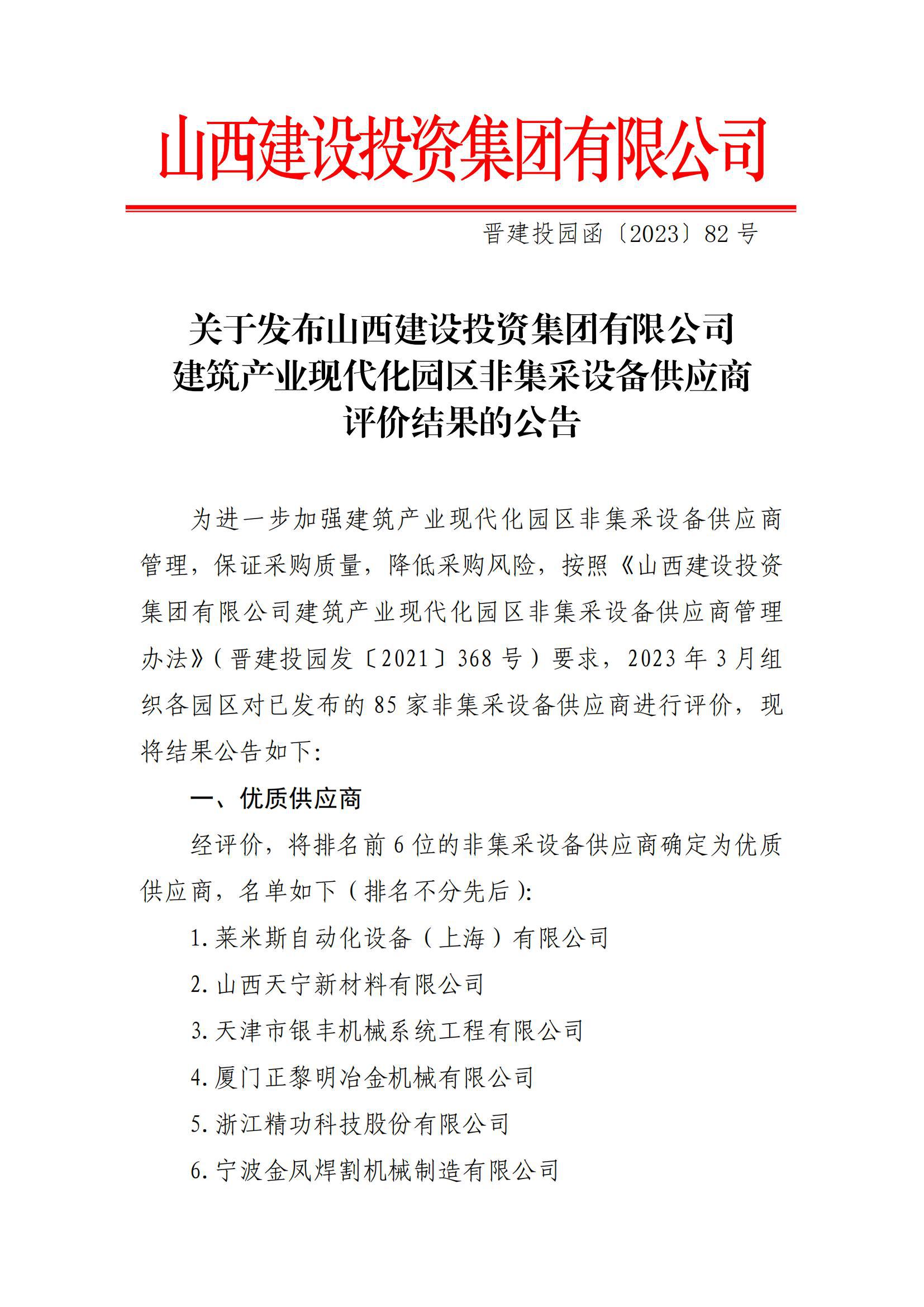
贡献精品 开创未来
尊龙凯时(以下简称“山西建投”)系山西省规模最大的综合性国有投资尊龙凯时集团。。。其前身为中央人民政府建工部太原工程局、国家建工部华北工程治理局、国家建工部和国家建委第八工程局,,,,,组建于1953年,,,,,1970年下放山西,,,,,改称山西省修建工程治理局。。。
驻足山西 结构天下 开拓外洋
山西建投现辖56个全资、控股和参股子公司,,,,,其中上市公司2家;;;;职工总数3.5万余人,,,,,其中种种谋划治理和专业手艺人才2.7万余人;;;;拥有7个修建、3个市政公用、1个石油化工,,,,,共11项工程施工总承包特级资质。。。
实验名牌战略 营造时代精品
近年来,,,,,在省委省政府顽强向导和鼎力大举支持下,,,,,山西建投抢抓我省国资国企刷新历史机缘,,,,,大刀阔斧推进刷新改制与资产重组,,,,,解决了多年久拖不决的诸多灾题,,,,,资产欠债率大幅下降,,,,,资源状态显著改善。。。
山西建投连年入选“中国企业500强”
展望未来,,,,,山西建投将在省委省政府的准确向导下,,,,,进一步深化体制机制刷新,,,,,一连立异商业模式,,,,,完善现代企业治理系统,,,,,深入推进内在集约式生长,,,,,增进谋划规模和经济效益一连稳健增添。。。
增进谋划规模和经济效益一连稳健增添
打造集投资、尊龙凯时、运营为一体的“全工业链”修建业龙头企业,,,,,向海内领先、国际着名、具有较强竞争力的“大尊龙凯时”集团迈进,,,,,全力冲刺“天下500强”。。。
进一步深化体制机制刷新
版权所有 Copyright(C)2009-2022 尊龙凯时 晋ICP备05000881号